精神康复广角

海淀院区:北京市海淀区花园北路51号
昌平院区:北京市昌平区科学园路2号
北京大学第六医院 精神疾病康复中心
Tel:010-82088261
Email:lykangfuzhongxin@163.com
科普知识
自我自杀意念评估方法
今天我尝试讲讲如何评估自己的自杀风险。我们是可以评估自己的自杀风险的。自杀的评估包括:自杀观念(意念)和自杀行为。(本文不涉及自杀行为评估,如果已经有自杀行为了,一定就医。)
以下是5种常见的自杀意念,按严重程度排列,1为最不严重,5为最严重。
1、希望死去(wish to be dead)
问题:您曾经希望自己死去或者希望自己睡着后不再醒来吗?
“我希望自己已经死掉。我希望睡着后再也不要醒过来。我希望自己得个无药可治的绝症。我希望我乘坐的车出车祸,这样我就可以顺便死掉了。”(被动的自杀观念)
2、不具体的主动自杀想法
问题:您确实有过自杀的想法吗?
“有自杀的想法,但没有想过具体自杀的方式和计划。”
我想过自杀,但没想过具体怎么做。
3、有方法(非计划)但无行动意图的主动自杀意念
问题:您想过会如何自杀吗?
“我想过跳楼、吃药,但没有想过具体的计划,我想我不会真的去那么做的。”
4、有行动意图但无具体计划的主动自杀意念
问题:您有想过去做吗?
“我想过去实施,但还没有制定计划。”
5、有具体计划和意图的主动自杀意念
可能的意念内容:我已经想好怎么去开足够的药了。我已经攒了一部分药物了。我选好的跳楼的地点和时间了。我已经写好遗书了。
以下是评估自杀意念强度的一些问题。
频率:这些想法出现的次数有多少?
1. 一周少于一次
2. 一周一次
3. 一周2-5次
4. 每天一次或几乎每天一次
5. 一天多次
持续时间:当你有自杀的想法时,这些想法会持续多久?
1. 短暂的时间:仅仅几秒钟或几分钟
2. 不到1小时/一段时间
3. 1-4小时/很长时间
4. 4-8小时/几乎一天
5. 超过8小时/持久或连续的时间
可控性:如果你愿意的话,你能否停止自杀或者死去的想法?
1. 能轻易地控制这些想法
2. 能控制这些想法,几乎没有困难
3. 能控制这些想法,但有些困难
4. 能控制这些想法,但非常困难
5. 不能控制这些想法
0. 不想控制这些想法
意念的制止因素
自杀意念是可以制止的。可以想一想,有没有什么因素——某人或某物(如:家庭、宗教、死亡的痛苦等)——曾制止您产生希望死去的念头或实施自杀的想法?
1. 制止因素的确曾制止过您的自杀企图(比如:跳楼死相太难看了还是算了;爸妈会很痛苦还是算了;舍不得老公孩子,还是算了。我的信仰不允许我自杀,罢了罢了。)
2. 制止因素可能曾制止过您
3. 不确定制止因素是否制止过您
4. 制止因素很可能没有制止过您
5. 制止因素绝对没有制止过您
0.不符合
自杀意念的产生原因:
哪些原因使您希望死去或自杀?是为了结東痛苦或终止您当时的感受(换句话说,您无法继续忍受这种痛苦或当时的感受),还是为了引起他人的关注、反应或报复他人?或者两者都有?
1. 完全是为了引起他人的关注、反应或报复他人
2. 主要是为了引起他人的关注、反应或报复他人
3. 既是为了引起他人的关注、反应或报复他人,也是为了结束停止痛苦
4. 主要是为了结束或停止痛苦(您无法继续忍受这种痛苦或当时的感受)
5. 完全是为了结束或停止痛苦(您无法维续忍受这种痛苦或当时的感受)
0. 不符合
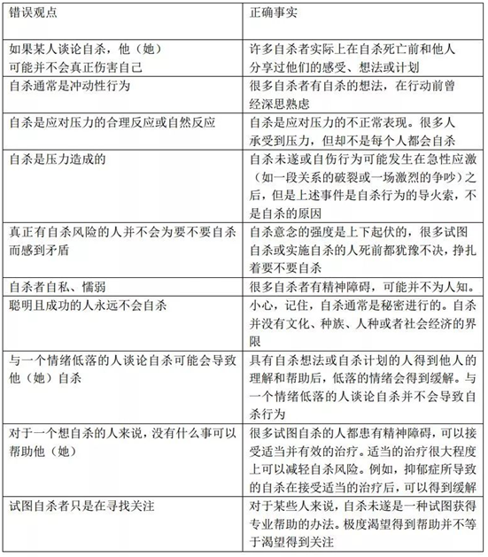
附:支持和维持社会对自杀偏见的错误观点

文章内容来源:
哥伦比亚—自杀严重程度评定量表(C-SSRS)培训内容
《自杀风险管理手册》译者西英俊(文末的附表)
北京大学第六医院
海淀院区:北京市海淀区花园北路51号

