代表性基础研究论文
代表性基础研究汇总
2021年
Zhang Y, Li JT, Wang H, Niu WP, Zhang CC, Zhang Y, Wang XD, Si TM, Su YA. Role of trace amine‑associated receptor 1 in the medial prefrontal cortex in chronic social stress-induced cognitive deficits in mice. Pharmacol Res. 2021 May;167:105571. doi: 10.1016/j.phrs.2021.105571. Epub 2021 Mar 20. PMID: 33753244.

痕量胺相关受体1在慢性应激所致认知损伤中的作用
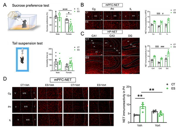
Liu X, Sun YX, Zhang CC, Zhang XQ, Zhang Y, Wang T, Ma YN, Wang H, Su YA, Li JT, Si TM. Vortioxetine attenuates the effects of early-life stress on depression-like behaviors and monoamine transporters in female mice. Neuropharmacology. 2021 Mar 15; 186:108468. doi: 10.1016/j.neuropharm.2021.108468. Epub 2021 Jan 21. PMID: 33485943.

沃替西汀逆转早年应激所致雌鼠的抑郁样行为
2020年
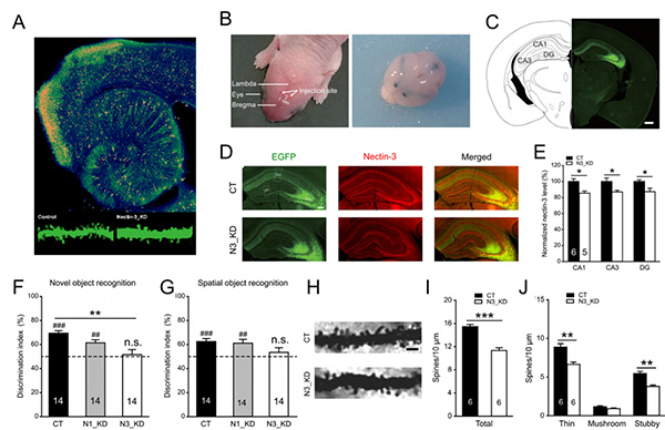
Wang HL, Li JT, Wang H, Sun YX, Liu R, Wang XD, Su YA, Si TM. Prefrontal Nectin3 Reduction Mediates Adolescent Stress-Induced Deficits of Social Memory, Spatial Working Memory, and Dendritic Structure in Mice. Neurosci Bull. 2020 Aug;36(8):860-874. doi: 10.1007/s12264-020-00499-2. Epub 2020 May 8. PMID: 32385776; PMCID: PMC7410914.

nectin3 可能是青春期慢性社会应激引起前额叶结构和功能损害的潜在神经机制
Ma YN, Sun YX, Wang T, Wang H, Zhang Y, Su YA, Li JT, Si TM. Subchronic MK-801 treatment during adolescence induces long-term, not permanent, excitatory-inhibitory imbalance in the rat hippocampus. Eur J Pharmacol. 2020 Jan 15; 867:172807. doi: 10.1016/j.ejphar.2019.172807. Epub 2019 Nov 18. PMID: 31751575.

青春期重复注射MK-801会导致海马长期的兴奋-抑制平衡紊乱
2019年
Liu R, Wang H, Wang HL, Sun YX, Su YA, Wang XD, Li JT, Si TM. Postnatal nectin-3 knockdown induces structural abnormalities of hippocampal principal neurons and memory deficits in adult mice. Hippocampus. 2019 Nov;29(11):1063-1074. doi: 10.1002/hipo.23098. Epub 2019 May 8. PMID: 31066147; PMCID: PMC6850426.

出生后敲低nectin3会导致成年小鼠的认知功能损伤以及海马锥体神经元结构异常
Li J, Li Y, Sun Y, Wang H, Liu X, Zhao Y, Wang H, Su Y, Si T. Chronic mild corticosterone exposure during adolescence enhances behaviors and upregulates neuroplasticity-related proteins in rat hippocampus. Prog Neuropsychopharmacol Biol Psychiatry. 2019 Mar 8; 89:400-411. doi: 10.1016/j.pnpbp.2018.10.016. Epub 2018 Oct 28. PMID: 30392783.

青春期慢性给予皮质酮会改善大鼠的认知功能以及增强神经可塑性
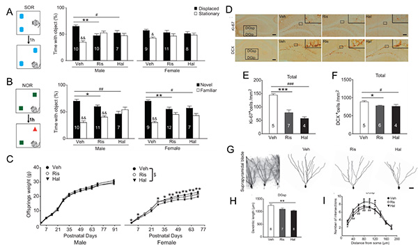
Wang H, Li JT, Zhang Y, Liu R, Wang XD, Si TM, Su YA. Prenatal Exposure to Antipsychotics Disrupts the Plasticity of Dentate Neurons and Memory in Adult Male Mice. Int J Neuropsychopharmacol. 2019 Jan 1;22(1):71-82. doi: 10.1093/ijnp/pyy073. PMID: 30169628; PMCID: PMC6313132.

孕期给予抗精神病药物会损坏成年小鼠的空间记忆以及降低海马齿状回神经元可塑性
2018年
Liu X, Li J, Guo C, Wang H, Sun Y, Wang H, Su YA, Li K, Si T. Olanzapine Reverses MK-801-Induced Cognitive Deficits and Region-Specific Alterations of NMDA Receptor Subunits. Front Behav Neurosci. 2018 Jan 9; 11:260. doi: 10.3389/fnbeh.2017.00260. PMID: 29375333; PMCID: PMC5767175.

奥氮平可以逆转MK-801所致的认知功能损伤以及前额叶皮层的NMDA受体异常改变
2017年
Li JT, Xie XM, Yu JY, Sun YX, Liao XM, Wang XX, Su YA, Liu YJ, Schmidt MV, Wang XD, Si TM. Suppressed Calbindin Levels in Hippocampal Excitatory Neurons Mediate Stress-Induced Memory Loss. Cell Rep. 2017 Oct 24;21(4):891-900. doi: 10.1016/j.celrep.2017.10.006. PMID: 29069596.

CRHR1–nectin3–calbindin–IMPase信号通路参与早年应激负性效应潜在机制
Li J, Xie X, Li Y, Liu X, Liao X, Su YA, Si T. Differential Behavioral and Neurobiological Effects of Chronic Corticosterone Treatment in Adolescent and Adult Rats. Front Mol Neurosci. 2017 Feb 2;10:25. doi: 10.3389/fnmol.2017.00025. PMID: 28210212; PMCID: PMC5288376.

青春期成年期慢性给予皮质酮可以促进大鼠的认知功能以及促进前额叶和海马突触可塑性
2016年
Liu R, Yang XD, Liao XM, Xie XM, Su YA, Li JT, Wang XD, Si TM. Early postnatal stress suppresses the developmental trajectory of hippocampal pyramidal neurons: the role of CRHR1. Brain Struct Funct. 2016 Dec;221(9):4525-4536. doi: 10.1007/s00429-016-1182-4. Epub 2016 Jan 20. PMID: 26792004.

CRH-CRHR1 系统可能介导早年应激所致小鼠海马 CA3 区锥体神经元生长发育改变
Li JT, Su YA, Wang HL, Zhao YY, Liao XM, Wang XD, Si TM. Repeated Blockade of NMDA Receptors During Adolescence Impairs Reversal Learning and Disrupts GABAergic Interneurons in Rat Medial Prefrontal Cortex. Front Mol Neurosci. 2016 Mar 3; 9:17. doi: 10.3389/fnmol.2016.00017. PMID: 26973457; PMCID: PMC4776083.

青春期慢性拮抗NMDA受体会损伤逆反学习以及前额叶皮层GABA能系统紊乱
2015年
Li JT, Zhao YY, Wang HL, Wang XD, Su YA, Si TM. Long-term effects of neonatal exposure to MK-801 on recognition memory and excitatory-inhibitory balance in rat hippocampus. Neuroscience. 2015 Nov 12; 308:134-43. doi: 10.1016/j.neuroscience.2015.09.003. Epub 2015 Sep 6. PMID: 26349007.

新生期重复给予MK-801会导致成年小鼠的认知功能损伤以及海马的兴奋-抑制平衡紊乱
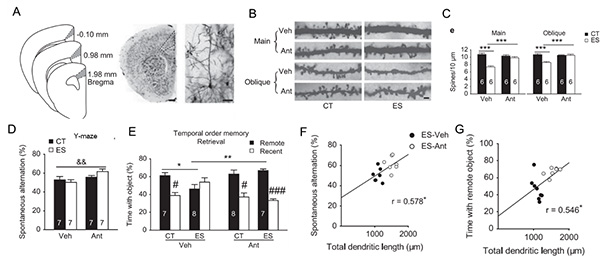
Yang XD, Liao XM, Uribe-Mariño A, Liu R, Xie XM, Jia J, Su YA, Li JT, Schmidt MV, Wang XD, Si TM. Stress during a critical postnatal period induces region-specific structural abnormalities and dysfunction of the prefrontal cortex via CRF1. Neuropsychopharmacology. 2015 Mar 13;40(5):1203-15. doi: 10.1038/npp.2014.304. PMID: 25403725; PMCID: PMC4367464.

CRH-CRHR1系统介导了早年应激所致小鼠前额叶皮层树突发育异常以及认知功能损伤
2014年
Liao XM, Yang XD, Jia J, Li JT, Xie XM, Su YA, Schmidt MV, Si TM, Wang XD. Blockade of corticotropin-releasing hormone receptor 1 attenuates early-life stress-induced synaptic abnormalities in the neonatal hippocampus. Hippocampus. 2014 May;24(5):528-40. doi: 10.1002/hipo.22254. Epub 2014 Feb 18. PMID: 24493406.

CRH-CRHR1 系统是应激后新生期海马树突发育和突触形成受阻的潜在机制

English
院内办公OA登录
