English
院内办公OA登录
北京大学第六医院
首 页
医院概况
医院简介
领导信息
医院文化
医院规章
医院资源
院内布局
乘车路线
新技术新项目
党建园地
护理园地
微博
志愿服务
六院榜样
工作动态
医院新闻
信息公开
最新公告
招标采购
学术新闻
国际交流
招聘专栏
医院院报
专题建设
科室介绍
临床科室
医技科室
研究团队
专业中心
管理机构
伦理委员会
挂靠机构
专家介绍
就诊服务
预约就诊
在线查询
满意度调查
就医指南
出停诊信息
来院路线
医保服务
临床试验志愿者招募
院内布局
专业门诊
医疗纠纷
科学研究
科研公告
科研新闻
科研处简介
研究室介绍
精神心理疾病国家临床医学研究中心
国家精神疾病医学中心
国家药物临床试验机构
学术带头人
图书情报室
科研管理制度
学术论文
研究招募
下载专区
教育培训
教育处简介
住院医师管理
继续教育管理
研究生管理
进修生管理
培训信息
学习资料
健康科普
专家之声
医院宣传视频
专家科普视频
科学认识药物临床试验
合作支援
招聘专栏
校园和社会招聘
博士后招聘
预聘长聘制招聘
您的当前位置:
首页
>
科室介绍
>
急诊医学科
>
科室动态
>
正文
科室导航
科室动态
科普文章
科普视频
科室动态
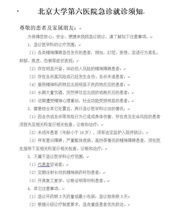
北京大学第六医院急诊就诊流程
发布时间:2023-01-10 14:06:32
字号:
+
-
14
浏览次数:
分享到:
相关科室
|
相关医生
|
相关文章
|
相关视频
|
相关疾病
微信订阅号
微信服务号
微信视频号