通知
关于申报2014年度北大六院公派出国计划的通知
各科室:
2014年度北大六院公派出国计划申报工作即将开始,现将有关事项通知如下:
一、申报要求
1、公派出国包括国家公派和单位公派。国家公派是指申请人获得国家留学基金委等部门资金资助,并经单位批准同意,派出从事合作研究、任教、进修等出国事务。单位公派是指申请人获得国内外学术或其他机构的基金资助,并经单位批准同意,派出从事合作研究、任教、进修、校(院)际交流等出国事务。
2、此次公派出国计划包括在外时间为3个月及3个月以上者。
3、首次申报公派出国的人员,一般应在签订的第一个聘用合同期满后方可选派出国。
4、因公出国出境进修学习一年以上者,回国后应在单位工作两年以上,并做出一定贡献和成绩,方可再次申请为期半年以上的出国出境进修。
二、申报时间
请各科室于12月5日前完成申报工作,填写《2014年度北大六院公派出国计划》(附件1),科室领导签字后提交所在职能处室,由职能处室汇总后交人事处。
三、注意事项
1、凡列入国家公派计划及北京大学校际交流项目的人员,须提前准备英语考试成绩。
2、请拟申请国家公派的人员仔细阅读附件2,根据申请时间及条件,结合自身情况申报。凡申请2014年国家公派出国项目的人员,请在计划表“是否申请2014年度国家留学基金或其他专项”一栏中填“是”,并在备注栏中注明拟申请的项目名称。
3、附件3为北大医学部每年的常规出国项目,供拟申请出国计划的人员参考。
如有疑问,请及时咨询人事处:2832,贾焱。
北大六院人事处
2013年11月22日
附件:
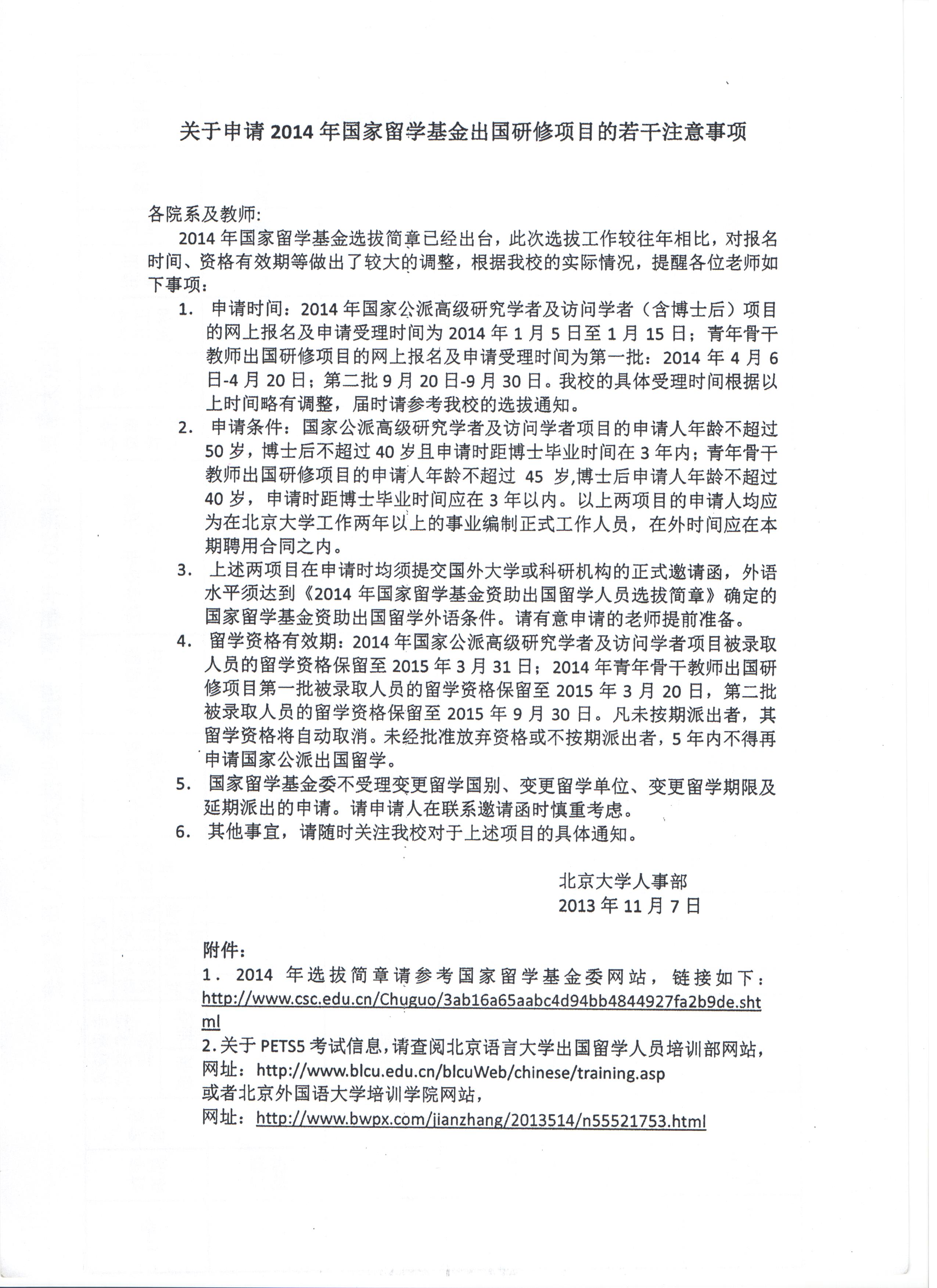
附件2:关于申请2014年国家留学基金出国研修项目的若干注意事项.jpg

English
院内办公OA登录
