学术新闻
学术快报 | 北大六院陆林院士团队揭示肠道微生物调节失眠新机制
睡眠是人体一个重要而复杂的生理过程,其潜在机制正逐渐被揭示。最近的研究表明,抗生素消耗肠道微生物群导致小鼠在黑暗阶段非快速眼动(NREM)睡眠增加,在光明阶段睡眠减少。然而由肠道微生物驱动的外周信号如何调节睡眠仍然难以捉摸。
2024年12月10日,北京大学第六医院、IDG麦戈文脑科学研究所、北大-清华生命科学联合中心陆林团队,在Molecular Psychiatry杂志发表题为“Gut microbiota regulate insomnia-like behaviors via gut-brain metabolic axis”的文章,团队发现了肠道微生物群的缺失可以改变睡眠行为。微生物代谢物丁酸盐可通过调节小鼠下丘脑外侧区食欲素神经元的活性来促进睡眠。口服丁酸酯可缓解小鼠的睡眠障碍。总的来说,这些发现揭示了微生物代谢途径在调节失眠样行为中的作用,为治疗睡眠障碍提供了潜在的治疗策略。

肠道菌群影响睡眠行为
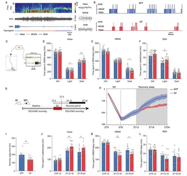
为了了解肠道微生物群在调节睡眠行为中的作用,作者记录了特定无病原体(SPF)和GF小鼠的24小时动态脑电图(EEG)-肌电图(EMG)。引人注目的是,肠道微生物群的缺失改变了光照和黑暗阶段的睡眠-觉醒结构。与SPF小鼠相比,GF小鼠在12小时光照期的清醒时间减少,在12小时黑暗期的清醒时间增加。此外,GF小鼠在12小时黑暗阶段的非快速眼动睡眠时间减少,而在12小时光明阶段的快速眼动睡眠时间增加。这些发现表明,在生理条件下,肠道微生物群是维持非快速眼动睡眠所必需的。

肠道微生物衍生的丁酸盐调节睡眠行为
为了确定参与肠道微生物介导的睡眠相关行为改变的特定代谢物,作者对SPF、GF和SD组小鼠的粪便内容物和下丘脑组织样本进行了靶向代谢组学研究。SPF小鼠SD后粪便内容物和下丘脑组织中的39种代谢物和61种代谢物分别表现出差异调节。因此,作者确定了肠道微生物群产生的代谢物可能与睡眠调节有关。
排除SD后GF小鼠粪便含量和下丘脑代谢物的差异变化,SPF和SPF-SD小鼠之间只有三种潜在代谢物表现出差异变化:丁酸盐、苯乙酸和10-十七烯酸的顺式异构体。具体来说,在SD后,SPF小鼠的粪便含量和下丘脑组织中只有丁酸盐下降,而GF小鼠的这种下降被明显阻断。三丁酸甘油酯给药后清醒度显著降低。清醒度降低的同时,非快速眼动睡眠显著增加。总体而言,作者发现微生物组衍生的丁酸盐可以促进小鼠睡眠。

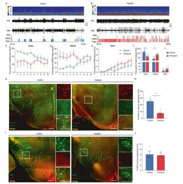
丁酸盐前体三丁酸酯降低下丘脑外侧食欲素神经元的激活
为了进一步筛选参与丁酸盐介导的睡眠行为的下丘脑特定脑区,作者在小鼠中进行了Fos表达图谱来检测三丁酸酯给药后的神经活动。作者的研究结果显示,与生理盐水对照组相比,三丁酸甘油酯处理的小鼠LH中的Fos信号减少。三丁酸甘油酯可以抑制LH的神经活动,表明LH可能是调节微生物代谢物与睡眠之间相互作用的潜在中枢。与生理盐水对照组相比,三丁酸甘油酯处理小鼠激活的食欲素a神经元数量显著减少。两组间MCH神经元中Fos的表达无显著差异。

失眠小鼠肠道菌群组成和微生物丁酸盐代谢发生改变
上述研究结果表明,肠道微生物群的缺失可以通过代谢途径影响睡眠行为。接下来,作者试图确定失眠小鼠是否表现出肠道微生物群组成紊乱和微生物丁酸盐代谢受损。作者的研究结果显示,与健康对照组相比,失眠小鼠的微生物群α多样性(Chao1指数、Simpson指数、Shannon指数)较低。根据之前的研究,作者观察到样品中丁酸酯的丰度。与对照组中只有一种丁酸盐减少相比,失眠小鼠中有39种丁酸盐显著减少,这表明失眠小鼠肠道中产生丁酸盐的微生物群减少。对配对微生物组- PSG数据集的相关性分析显示,19种丁酸盐与PSG显著相关。与健康对照组相比,失眠小鼠血清丁酸盐水平显著降低。这些结果表明,肠道微生物组和丁酸代谢组紊乱与失眠密切相关。

从失眠症小鼠那里获得微生物群的无菌小鼠表现出睡眠障碍,通过补充丁酸盐可以恢复
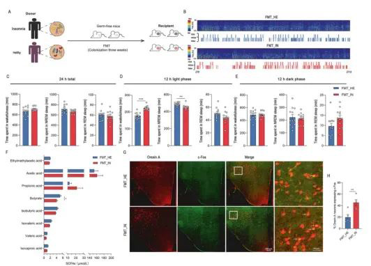
为了阐明肠道微生物改变与睡眠障碍之间的因果关系,作者将健康对照组和失眠小鼠供体的粪便微生物群移植到GF小鼠身上。结果显示,与FMT_HE小鼠相比,FMT_IN小鼠在12小时光照期的清醒度增加,在12小时光照期的NREM睡眠时间减少。12h暗相各阶段未见明显变化。总的来说,这些发现表明,来自失眠小鼠的微生物群的定植足以诱导类似失眠的行为。
考虑到fmt受体小鼠中丁酸盐水平较低,作者假设肠道中的这种代谢物可能在恢复失眠样行为中发挥作用。通过对FMT_IN小鼠口服丁酸钠3周,作者发现丁酸钠改善了FMT_IN小鼠在12小时光照期的睡眠障碍表型。值得注意的是,全身丁酸钠给药导致12小时光照期清醒率显著下降,非快速眼动睡眠率显著增加。此外,脑电图频谱活动结果显示,丁酸钠在清醒状态下降低了θ带,增加了β带功率。在非快速眼动睡眠期间,它也减少了δ波段,增加了θ波段的功率,同时在快速眼动睡眠期间减少了θ波段。这些结果表明,丁酸钠可以逆转小鼠的失眠样行为。

总结
睡眠与肠道菌群相互作用。然而,负责睡眠行为的肠道微生物-脑代谢轴的机制在很大程度上仍然未知。在这里,作者证明了肠道微生物群的缺失可以改变睡眠行为。睡眠剥夺降低了特定病原体小鼠粪便内容物和下丘脑中的丁酸盐水平,但在无菌小鼠中没有。微生物代谢物丁酸盐可通过调节小鼠下丘脑外侧区食欲素神经元的活性来促进睡眠。失眠小鼠血清丁酸水平较低,肠道微生物群中产生丁酸的物种缺乏。将失眠症小鼠的肠道微生物群移植到无菌小鼠身上,会产生类似失眠的行为,并伴有血清丁酸盐水平的下降。口服丁酸酯可缓解受体小鼠的睡眠障碍。总的来说,这些发现揭示了微生物代谢途径在调节失眠样行为中的因果作用,为治疗睡眠障碍提供了潜在的治疗策略。
对神经回路的研究已经证明了大脑整体活动在调节睡眠-觉醒行为方面的深远意义。然而,外周肠道信号在睡眠调节中的作用不容忽视。目前的研究结果表明,肠道微生物群及其微生物代谢物丁酸盐在维持最佳睡眠-觉醒平衡中起着至关重要的作用。作者发现肠道微生物群的消耗会减少夜间睡眠时间。令人惊讶的是,将失眠症小鼠的肠道微生物群引入啮齿动物体内会引起与失眠症小鼠相似的睡眠障碍。
此外,作者发现丁酸盐,一种微生物衍生的代谢副产物,通过调节LH中的食欲素信号,在睡眠调节中作为关键的肠-脑轴信号传感器发挥作用。肠道微生物群紊乱引起的肠道丁酸盐生物合成中断可能通过改变LH食欲素神经元的动态而导致睡眠障碍。重要的是,补充丁酸盐减轻了由肠道微生物群破坏引起的睡眠障碍,突出了其作为缓解睡眠障碍的治疗干预的潜在意义。

原文链接
https://doi.org/10.1038/s41380-024-02867-0
课题组简介
陆林 院士
北京大学第六医院北京大学IDG麦戈文脑科学研究所北大-清华生命科学联合中心所
研究兴趣
长期从事精神心理疾病及睡眠障碍的公共卫生政策、发病机制、流行病学特征和干预策略研究。具体包括:1)病理性记忆动态变化的分子生物学机制;2)抑郁症和药物依赖的脑内突触可塑性改变以及认知的变化规律及其干预手段;3)睡眠觉醒障碍的发病机制和干预方法研究。

English
院内办公OA登录

北京大学第六医院
海淀院区:北京市海淀区花园北路51号






